按照2016年12月8日工业和消息化部和财务部发布的《智能制制成长规划(2016-2020年)》的定义,智能制制(Intelligent Manucturing,IM)是基于新一代消息通信手艺取先辈制制手艺深度融合,贯穿于设想、出产、办理、办事等制制勾当的各个环节,具有自、自进修、自决策、自施行、自顺应等功能的新型出产体例。智能制制手艺已成为世界制制业成长的客不雅趋向,世界前次要工业发财国度正正在鼎力推广和使用。成长智能制制既合适我国制制业成长的内正在要求,也是沉塑我国制制业新劣势,实现转型升级的必然选择。
从财产的财产链上下逛来阐发,中国智能制制行业的财产链上业次要为根本硬件、条理的相关硬件产物、智能制制配备和工业软件;而中业则是智能制制配备供应商和智能制制处理方案供给商等系统集成办事供给商;下逛范畴次要为市场需求方,包罗了交通配备、电子消息、生物医药等行业。
自从提出了“工业4。0”计谋之后,起头鼎力成长制制业,我国于2015年公布的《中国制制2025》能够视为中国版本的“工业4。0”。随后,国度层面连续出台了多个配套的实施指南、步履指南和成长规划指南,顶层设想已根基完成,全面转入实施阶段。成长至今,国内制制业的从动化出产线结构曾经逐步成熟,部门企业起头打通安拆间的消息壁垒,实现全厂级的从动化出产。正在“工业4。0”(智能化)方面,国内正正在开展使用示范,我国工业制制正送来智能化转型升级的成长。
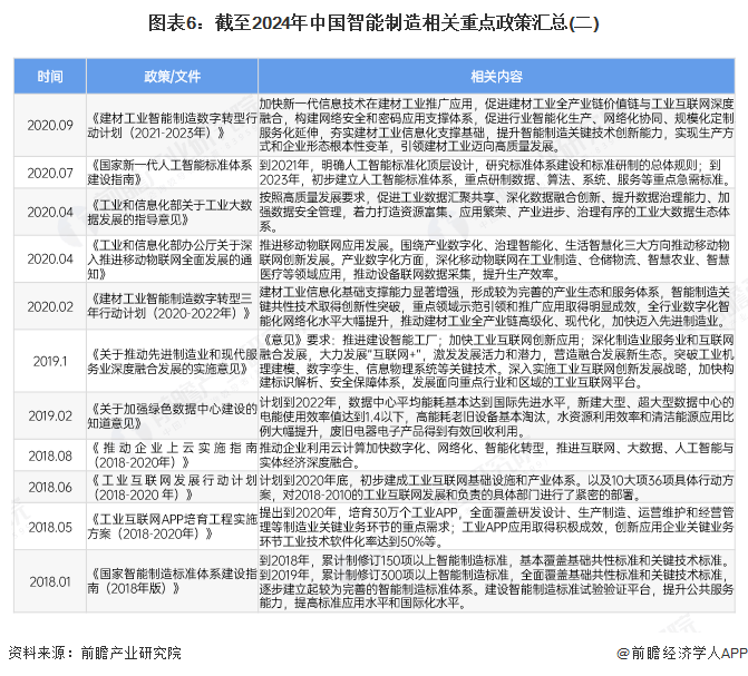
制制业是我国立国之本、兴国之器、强国之基。做为制制业大国,我国十分注沉国内制制业的转型升级。跟着5G、大数据等新一代通信取消息手艺的不竭成长,智能制制曾经成为我国制制业转型成长的沉点标的目的之一。近年来我国智能制制行业相关政策汇总如下:
按照智能制制评估评价公共办事平台数据显示,截至2025年1月,我国58%的制制企业处于一级及以下程度,达到二级、的制制企业别离占比为25%以及11%,四级及以上制制企业占比达6%。大都企业仍处于智能化转型初期,龙头企业智能化成效显著,带动行业全体程度稳步提拔。
从下逛使用范畴来看,截至2025年1月,烟草成品业,计较机、汽车制制业,酒、饮料和精制茶制制业等行业的智能制形成熟度程度位居全国前列,领先行业智能制形成熟度品级分布如下:
按照数字财产立异研究核心等发布的《2024中国企业数字化转型案例研究演讲》,正在企业数字化转型过程中的手艺使用上,大数据、人工智能、物联网手艺使用相对较多,其次是云计较、挪动互联网,区块链手艺使用较少。
正在场景使用上,企业正在数字办事方面的使用占比最高,其次是数字行政、数字出产、数字财政等营业场景也积极鞭策数字化转型。
从区域参取度来看,江苏、山东、上海、安徽等地域积极落地,此中江苏有跨越1万家加入自诊断,湖南、安徽均有4000余家企业参取,河南有3000余家企业参取,山东、广东自诊断企业数量均跨越2000家。
正在2023年中国数字化年会暨法国里昂商学院全球贸易智能论坛上,法国里昂商学院联袂每日经济旧事,配合发布了《2023年中国智能制制百强榜暨中国智能制制成长取趋向》,海尔、比亚迪和福耀玻璃位列本年百强榜前三位。此中,海尔集团已持续五年连任榜首,而比亚迪此次取其并列第一。紧随其后的是华为、富士康等。
从TOP10企业所属行业来看,计较机、通信和其他电子设备制制业行业企业最多,其次是铁、船舶、航空航天和其他运输设备制制企业、汽车制制企业等。
按照工信部发布的《“十四五”智能制制成长规划》,“十四五”及将来相当长一段期间,推进智能制制,要立脚制制素质,紧扣智能特征,以工艺、配备为焦点,以数据为根本,依托制制单位、车间、工场、供应链等载体,建立真假融合、学问驱动、动态优化、平安高效、鞭策制制业实现数字化转型、收集化协同、智能化变化。
建湖J9.COM(中国认证)集团官方网站科技有限公司
2026-01-09 14:47
0515-68783888
免费服务热线
扫码进入手机站 |
网站地图 | | XML | © 2022 Copyright 江苏J9.COM(中国认证)集团官方网站机械有限公司 All rights reserved. 